网格布局

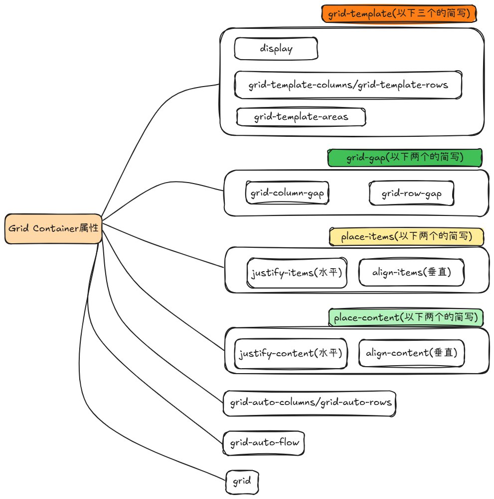
Grid Container(容器)

1. 定义网格
1.1 指定一个容器为网格布局
display: grid/inline-grid;1.2 定义行和列
.container {
width: 100vw;
height: 100vh;
display: grid;
/* 一个两列,四行的网格布局 */
grid-template-columns: 100px 100px;
grid-template-rows: 100px 100px 100px 100px;
.item {
background-color: green;
color: #fff;
}
}💡 除了使用绝对单位,还可以使用百分比。
1.3 grid-template-areas
grid-template-areas 用来通过命名区域的方式定义网格布局,让代码更直观。需要 grid-area 配合使用
- 基本语法
.container {
width: 100vw;
height: 100vh;
display: grid;
grid-template-columns: 15% 80%;
grid-template-rows: 10% 75% 10%;
grid-template-areas:
"header header"
"nav main"
"footer footer";
}- 每一个单词代表一个单元格,单词之间用空格隔开。
- 相同的单词会合并成一个区域
- 结合
grid-area使用
.container {
width: 100vw;
height: 100vh;
display: grid;
grid-template-columns: 15% 80%;
grid-template-rows: 10% 75% 10%;
grid-template-areas:
"header header"
"nav main"
"footer footer";
.header {
grid-area: header;
background-color: rgb(245, 245, 245);
}
.nav {
grid-area: nav;
background-color: rgb(254, 243, 199);
}
.main {
grid-area: main;
background-color: rgb(217, 249, 157);
}
.footer {
grid-area: footer;
background-color: rgb(125, 211, 252);
}
}<div class="container">
<div class="header">header</div>
<div class="nav">nav</div>
<div class="main">main</div>
<div class="footer">footer</div>
</div>这样就可以得到一个三行两列布局:
- 第一行:header 占满整行
- 第二行:左侧 nav,右侧 main
- 第三行:footer 占满整行

💡 注意点
每一行的单词数量必须和
grid-template-columns定义的列数一致。"." 表示一个空白区域。
grid-template-areas: "header header" "nav main" "footer .";
3. 一个区域必须是 矩形。 下述代码为错误示例:
grid-template-areas: "header header" "header main" "footer .";grid-template-areas** 就是给网格区域起名字,然后通过 grid-area 把元素放进去,就像画表格一样排版。**
1.4 grid-template
grid-template 是以下三个属性的简写:
grid-template-rowsgrid-template-columnsgrid-template-areas
语法
grid-template: <grid-template-rows> / <grid-template-columns>;
grid-template: <grid-template-areas>;
grid-template: <grid-template-areas> <grid-template-rows> / <grid-template-columns>;示例:
grid-template: 10% 75% 10% / 15% 80%;
/* 等价于 */
grid-template-columns: 15% 80%;
grid-template-rows: 10% 75% 10%;grid-template:
"header header"
"nav main"
"footer .";
/* 等价于 */
grid-template-areas:
"header header"
"nav main"
"footer .";grid-template:
"header header" 10%
"nav main" 75%
"footer ." 10%
/ 15% 80%;
/* 等价于 */
grid-template-areas:
"header header"
"nav main"
"footer .";
grid-template-columns: 15% 80%;
grid-template-rows: 10% 75% 10%;1.5 grid
是一个更大范围的简写属性,同时可以设置以下属性:
grid-template-rowsgrid-template-columnsgrid-template-areasgrid-auto-rowsgrid-auto-columnsgrid-auto-flow
语法
/* grid-template 简写 */
grid: <grid-template>;
/* 自动生成轨道简写 */
grid: <grid-auto-flow> <grid-auto-rows> / <grid-auto-columns>;示例
/*定义模板,等价于 grid-template 的写法*/
.container {
display: grid;
grid:
"header header" 60px
"sidebar main" 1fr
"footer footer" 40px
/ 100px 1fr;
}/*定义自动布局*/
.container {
display: grid;
grid: auto-flow 100px / 1fr 1fr;
}
/*等价于*/
grid-auto-flow: row;
grid-auto-rows: 100px;
grid-template-columns: 1fr 1fr;2. 间距控制
grid-column-gap: 10px;
grid-row-gap: 5px;
/*或者 上边为早期命名版本*/
column-gap: 10px;
row-gap: 5px;
/*或同时设置 行 列*/
gap: 5px 10px;规范的早期版本将此属性命名为
grid-row-gap,为了保持与旧网站的兼容性,浏览器仍然会将grid-row-gap视为row-gap的别名。(MDN)
3. 对齐方式
对齐单元格内部的内容(items)
控制 grid item 在自己单元格中的对齐方式
justify-items
设置单元格内项目在 水平方向 的对齐方式。
align-items
设置单元格内项目在 垂直方向 的对齐方式。
place-itemsjustify-items+align-items的简写。
对齐整个网格整体(content)
justify-content
在 水平方向 上对齐整个网格。
align-content
在 垂直方向 上对齐整个网格。
place-contentjustify-content+align-content的简写。
4. 自动生成规则
grid-auto-rows/ grid-auto-columns
定义隐式网络轨道的大小
显示网格:使用grid-template-rows / grid-template-columns 定义好的轨道。
隐式网格: 项目放置超出了定义的行/列时,浏览器“临时生成”的额外行/列。
.container {
display: grid;
grid-template-columns: 100px 100px; /* 显式定义 2 列 */
grid-auto-rows: 80px; /* 隐式行高度 */
}<div class="container">
<div>A</div>
<div>B</div>
<!-- C 会被放在第 2 行,生成隐式行 -->
<div>C</div>
</div>
grid-auto-flow
定义没有指定位置的项目如何被摆放。
1. row(默认):先填充行,再换行。
显示网格是 2 列 3 行,刚好能放下 6 个元素。grid-auto-flow 来决定第 7 个元素的位置。
<!DOCTYPE html>
<html lang="en">
<head>
<meta charset="UTF-8" />
<meta name="viewport" content="width=device-width, initial-scale=1.0" />
<title>Document</title>
<style>
.container {
width: 50%;
display: grid;
grid-template-columns: 50% 50%;
grid-template-rows: repeat(3, 200px);
grid-auto-flow: row;
}
</style>
</head>
<body>
<div class="container">
<div class="item">1</div>
<div class="item">2</div>
<div class="item">3</div>
<div class="item">4</div>
<div class="item">5</div>
<div class="item">6</div>
<div class="item">7</div>
</div>
<script>
const items = document.querySelectorAll(".item");
items.forEach((item, index) => {
item.style.backgroundColor = `rgb(${index * 200},${index * 50},${
index * 20
})`;
item.style.color = "green";
});
</script>
</body>
</html>
2. column:先填充列,再换列。
grid-auto-flow: column;

3. row dense / column dense:表示紧凑模式,尽量把空隙填满。
例如:一个元素占了 2 列,grid-auto-flow:row,则会有空隙。
<style>
.container {
width: 50%;
display: grid;
grid-template-columns: 50% 50%;
grid-template-rows: repeat(3, 200px);
grid-auto-flow: row;
}
</style>
<div class="container">
<div class="item">1</div>
<div class="item" style="grid-column: span 2">2</div>
<div class="item">3</div>
<div class="item">4</div>
<div class="item">5</div>
<div class="item">6</div>
<div class="item">7</div>
</div>
grid-auto-flow:row dense,则不会有空隙。 后面元素会“往前挤”,避免空隙 ,dense 模式牺牲了“顺序”,但更节省空间。 浏览器会尝试“回头补洞”

Grid Item(项目)

grid-column-start 等
主要用来指定网格项在网格中的位置和跨度。
语法:
grid-column-start:
<line
>; grid-column-end:
<line
>; grid-row-start: <line>; grid-row-end: <line>;</line></line></line
></line
><line> 表示网格线编号,或者用 span 表示跨多少行/列。
<!DOCTYPE html>
<html lang="en">
<head>
<meta charset="UTF-8" />
<meta name="viewport" content="width=device-width, initial-scale=1.0" />
<title>Document</title>
<style>
.container {
display: grid;
grid-template-columns: repeat(3, 33%);
grid-template-rows: repeat(2, 200px);
}
.item3 {
grid-column-start: 1;
grid-column-end: 3;
}
</style>
</head>
<body>
<div class="container">
<div class="item">1</div>
<div class="item">2</div>
<div class="item3">3</div>
<div class="item">4</div>
<div class="item">5</div>
<div class="item">6</div>
<div class="item">7</div>
</div>
<script>
const items = document.querySelectorAll(".item");
items.forEach((item, index) => {
item.style.backgroundColor = `rgb(${index * 200},${index * 50},${
index * 20
})`;
item.style.color = "green";
});
</script>
</body>
</html>
表示 item3 这个元素区域是从第一条竖线到第三条竖线
grid-column / grid-row
是上述 4 个属性的简写。
.item {
grid-column: 1 / 3; /* 相当于 start:1; end:3 */
grid-row: 2 / 4;
}.item {
grid-column: span 2; /* 跨两列 */
grid-row: span 3; /* 跨三行 */
}grid-area
- 指定区域名字(配合 grid-template-areas)
- 指定位置的缩写
语法:grid-area: <row-start> / <column-start> / <row-end> / <column-end>;
.item {
grid-area: 2 / 1 / 4 / 3;
}
/* 相当于 */
grid-row-start: 2;
grid-column-start: 1;
grid-row-end: 4;
grid-column-end: 3;justify-self / align-self / place-self
用于 单个子项的对齐方式:
justify-self:水平方向(x 轴,行内方向)的对齐方式align-self:垂直方向(y 轴,列方向)的对齐方式place-self:简写,语法是place-self: align-self justify-self
进阶特性
fr单位
可分配空间的比例单位
display: grid;
grid-template-columns: 1fr 2fr 1fr;
grid-template-rows: 2fr 1fr;
上述表示把列的剩余空间分为 5 份,第 2 列占 2 份,把行的剩余空间分为 3 份,第 1 行占两份。
repeat()
用于简化重复的网格轨道定义
.container {
display: grid;
grid-template-columns: repeat(3, 200px);
}
/*相当于*/
grid-template-columns: 200px 200px 200px;搭配fr实现等分:
grid-template-columns: repeat(3, 1fr); /* 三等分 */minmax()
定义一个轨道的最小值和最大值。常用场景:防止元素在小屏幕挤成 0 。
/*表示列宽 至少 150px,但最多占据剩余空间的一份。*/
grid-template-columns: minmax(150px, 1fr);auto-fill vs auto-fit
这两个和 repeat() + minmax() 一起用,常见于自适应布局:
.container {
display: grid;
grid-template-columns: repeat(auto-fill, minmax(200px, 1fr));
gap: 10px;
}- auto-fill
- 会尽可能多地生成轨道,哪怕没有内容。
- 所以当容器变宽时,右边留着空白的列轨道。
- auto-fit
- 会折叠掉没有内容的轨道。
- 所以当容器变宽时,已有的元素会被拉伸填满整个宽度。
命名网格线
.container {
display: grid;
grid-template-columns: [sidebar-start] 200px [sidebar-end content-start] 1fr [content-end];
}
.sidebar {
grid-column: sidebar-start / sidebar-end;
}
.content {
grid-column: content-start / content-end;
}层叠效果
<!DOCTYPE html>
<html lang="en">
<head>
<meta charset="UTF-8" />
<meta name="viewport" content="width=device-width, initial-scale=1.0" />
<title>Document</title>
<style>
.container {
padding: 50px;
height: 60vh;
font-size: 2rem;
color: #fff;
display: grid;
grid-template-columns: repeat(auto-fill, minmax(150px, 1fr));
}
.item1 {
background-color: rgb(162, 192, 79);
grid-area: 1 / 1 / 3 / 3;
z-index: 1;
border-radius: 15px;
}
.item2 {
background-color: rgb(63, 63, 131);
grid-area: 1 / 2 / 3 / 4;
z-index: 2;
border-radius: 15px;
}
</style>
</head>
<body>
<div class="container">
<div class="item1">1</div>
<div class="item2">2</div>
</div>
</body>
</html>
实战案例
两栏/三栏自适应布局
两栏布局
<!DOCTYPE html>
<html lang="en">
<head>
<meta charset="UTF-8" />
<meta name="viewport" content="width=device-width, initial-scale=1.0" />
<title>Document</title>
<style>
.container {
padding: 50px;
height: 60vh;
font-size: 2rem;
color: #fff;
display: grid;
grid-template-columns: repeat(2, 1fr);
/*固定 + 自适应*/
/* grid-template-columns: 200px 1fr;*/
}
.item1 {
background-color: rgb(162, 192, 79);
border-radius: 15px;
}
.item2 {
background-color: rgb(63, 63, 131);
border-radius: 15px;
}
</style>
</head>
<body>
<div class="container">
<div class="item1">1</div>
<div class="item2">2</div>
</div>
</body>
</html>三栏布局
grid-template-columns: repeat(3, 1fr);
/*固定 + 自适应*/
/* grid-template-columns: 200px 1fr 1fr;*/卡片式响应式布局
grid-template-columns: repeat(auto-fit, minmax(200px, 1fr));圣杯布局
grid-template-columns: 200px 1fr 350px;